繁體
登录
745795450/2025-00070
金水区文化旅游体育局
行政检查
2025-10-14
2025-10-14
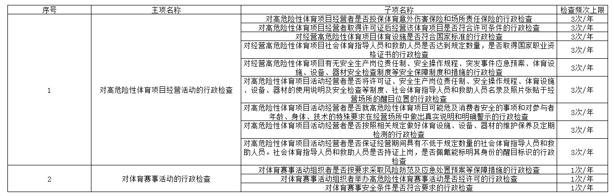
行政检查频次上限
主办单位:郑州市金水区人民政府办公室
地址:郑州市金水区东风路16号
邮编:450002
网站标识:4101050001
豫ICP备05012905号-1
豫公网安备 41010502003491号